Wanderwagen TR3-E 2x2

Zur Vermeidung von Spam werden deine Posts vor Veröffentlichung von den Moderatoren geprüft, falls du Links verwendest.
  • Ich hab ja mittelerweile schon ein paar mal fallen lassen das ich an einem speziellen Wanderwagen bastel und einige von euch habe ihn ja auch schon live gesehen, deshalb kommt hier mal eine Vorstellung.

    Da ich die Beschreibung auch noch anderweiting verwenden möchte habe ich sie auf Denglisch verfasst aber ich denke die meisten von euch werden damit klar komen.

    (Alle typos sind natürlich copy right protected und nur eingefügt um die Aufmerksamkeit des Lesers zu erhöhen 8o )

    E-Motor supported hiking trolly TR3-E 2x2

    Features

    The TR3-E is designed as hiking trolly for easy to medium rough terrain like typical hiking trails in Germany’s low mountain ranges. The supported load capacity allows to carry luggage and water for extended hiking without restriction in comfort. The battery is dimensioned to achieve in the dedicated terrain a travel range between recharging of at least 100km. Allowing for 5 to 7 days in nature before need for civilization ( at my traveling speed).

    Two operation modes are currently supported. The “Direct” mode were the measured pulling force at the hip belt is directly answered with pushing force from the wheels. And the “Crouse” mode were the pulling forces are averaged and answered with an steady helping response from the wheels. A special mode for stairs is planned.

    Two separate sensors measure the pulling forces and thereby allow an individually adjusted wheel control. By this the support can be adjusted to going tight bends or overcoming obstacles in front of one wheel without excessive side pulling of the drawbar.

    The provided power allows a (nearly) effortless going even on steepest inclines, as long as at least one of the heavy profiled tires finds any grip. The two individually controlled breaks allow easy descending steep slops and smooth going down stairs.

    The safety monitoring will limit the wheel speed if a single wheel turns free and cut off the motor support entirely if excessive tilting of the trolly is detected. By this a tipping of the trolly can mostly be prevented or if an accident happened the motors are switched off immediately. As last resort exists a predetermined breaking point at the connection between drawbar and hip belt.

    A separate water bottle storage below the bottom plate works as counter weight to further reduce the remaining hip load. Additional side effects that a leaking water bottle can not soak the main luggage and the water is always quickly accessible.

    The trolly allows a direct WIFI connection of the mobile phone with an dedicated app. This app allows on the one hand to visualize the operation conditions like pulling forces, applied motor power and speed and on the other hand to adjust all relevant operation parameter of the control software. By this it is at any time possible to adust the behavior of the trolly if something could be optimized. Beside this the app also allows to enable a detailed logging of all internal operation values of the control software to provide valuable debugging information.

    Screen shot's of the app


    Functionality in detail

    Direct mode

    In “Direct” mode the measured pulling force of one sides sensor is directly answered by a corresponding push force of this sides wheel. This mode is especially useful in trick terrain where lots of obstacles have to be overcome or going up steep inclines where strong support needed but a steady walking is not possible.

    Cruise mode

    In “Cruise” mode the pull forces of both sensors are averaged over a couple of seconds and both wheels answer with the same push force to this averaged pull. This mode removes the constant acceleration and deceleration resulting from our normal walking motion. Also the “false pull” which results from up/down swinging of the drawbar on every step is removed by the averaging.

    This mode is the main mode of the trolly operation and used whenever a steady walking is possible. The trolly will adjust gradually to any change in pulling force and thereby allow nearly effortless walking independent of the steepness of the terrain.

    Breaking

    For down hill walking the trolly provides electronic wheel breaking. The electronic breaking works in both modes and prevents excessive pushing of the trolly. This allows an easy down hill walking without heavy load on the knees. However, the electronic breaking can not achieve a full blocking of the wheels but can create a high resistance only.

    On very steep descents, tricky down hill sections, stairs or any other situation where the electronic breaking is not sufficient, the manual brakes can be used. The two breaks are operated and controlled individually via the two break handles located at the top-end of the drawbar. The break handles allow to lock the breaks permanently as a kind of parking break. This prevents the trolly from moving if left alone, especially on uneven terrain.

    Adjustment

    For mode selection, calibration and support adjustment three buttons are located on a patch pocket of the hip belt. The main button at the front and the two adjustment buttons on top of the pocket.

    To calibrate the pull sensors to different luggage arrangements a long press on the main operation button is required each time the trolly is powered on. Pressing the button for about two seconds will initiate the calibration sequence and two seconds later the inbuilt LED of the butte indicates that the trolly is ready to support in “Cruise” mode. Anther press on the main button will disengage the “Cruise” mode. Once calibrated and disengaged, the “Cruise” mode can be engaged again with just a single click of the main button at any time.The two adjustment buttons on the top of the pocket allow to adjust the desired remaining pull or uphold force of the trolly. By this the trolly can be adjusted to just follow without significant pulling effort but also without annoying pushing. In combination with the main button the other operation modes are selectable.

    Mechanics

    Dimensions

    The overall height of the trolly is 170cm. The drawbar can be folded to reduce the height to 110cm. The track width 75cm, the depth is 60cm and the ground clearance is 15cm. The drawbar angle is about 30°. Overall trolly wight ca. 30kg

    Load capacity

    The opening supports bags up to a width 43cm and height of 30cm. Two fix attached luggage belts secure the load. The trolly was tested with luggage load of +30kg. Below the bottom plate is a holder for 4 x 1.5L water bottles. At this place the water works as counter weight to reduce the drawbar load on the hips.

    Wheels

    The two 20” cast alloy wheels are equipped with hub e-motors. The wheels are mounted with a camber of about -10°. The heavy profiled off road tires are filled with a foam based puncture protection and are covered by wide mudguards protect the luggage.

    Breaks

    Two independent disc brakes can be controlled individually. Both brake handles support permanent locking of the breaks.

    Hip belt

    A padded hip belt of from back pack is used for the body attachment.

    Trolly body loaded


    Hip belt with control buttons


    Electronics

    Controller

    An ESP32 dual core micro-controller with up to 240Mhz provides the required computation power. The ESP32 provides 448KByte ROM and 520KByte RAM. The micro-controller together with several supporting components are placed on a custom PCB.

    Motors

    The BLDC motors with HAL sensors are rated to 250W/350W with 42 Nm and operate on 36V.

    Motor driver

    Each motor is controlled by an individual motor driver that supports a load of 15A permanent and a peak of 20A. The driver output is adjusted via PWM. An electronic break is controlled via an analogue 5V-12V signal

    Battery

    The battery is assembled out of 160 individual 18650 cell, each with an capacity of 3500mAh at 3.7V. The cells are arranged in a 10s16p configuration providing 36V nominal with 560Ah. Charging and discharging is controlled by an 10S 35A BMS

    Pull Sensors

    Two independent load cells are used to measure the pull force between drawbar and hip belt. The load is converted to digital values by two 24bit ADC’s

    Accelerometer

    A three axis accelerometer provides orientation and acceleration information.

    Push Buttons

    Three push buttons on the hip belt allow operation mode selection and support adjustment

    LED’s

    Two LED’s allow operation mode identification and give visual control feedback.

    Main Switch

    A 20 pole switch provides the battery separation for both motor drivers as well as the driver to motor separation. The later ensures that the motors not work

    generator during unsupported pulling of the trolly.

    Trolly control PCB


    Electronic compartment

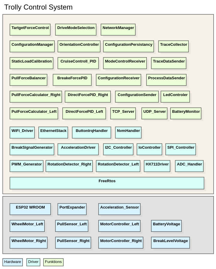
    Software

    The control software of the trolly is build with the help of the ESP-IDF in C. This is a extensive support library of the ESP32 which also provides extensions for IDE’s like Eclipse of VS-Code. The underlying embedded operating system is a dual core tailored version of FreeRTOS.

    The diagram below shows the different hardware / software components of the trolly control system


    Don't Panic

  • wtf - hast Du das Teil selbst hergestellt? 8|

    Bei dem technischen Aufwand - würde sich da nicht ein 4x4 Transport-"Bollerwagen" anbieten, der autonom fährt, bzw. an Dir orientiert? Das ist überhaupt eine Weltidee, finde ich. Ein Wagen, der einem folgt. Kein Gepäck mehr schleppen, nix. :)

  • wtf - hast Du das Teil selbst hergestellt? 8|

    Bei dem technischen Aufwand - würde sich da nicht ein 4x4 Transport-"Bollerwagen" anbieten, der autonom fährt, bzw. an Dir orientiert? Das ist überhaupt eine Weltidee, finde ich. Ein Wagen, der einem folgt. Kein Gepäck mehr schleppen, nix. :)

    I warned you guys. This thing is epic..

    4x4 bedeutet fast doppelt so hohe Anschaffungskosten wegen 4! Motoren , und nicht zwangsläufig wendiger bzw. agiler.

    3 Mal editiert, zuletzt von Gironimo (5. Mai 2024 um 23:11)

  • Moin,

    ich wäre mit dem elektronischen Teil des Wander-Muli wohl total überfordert und muss deshalb weiterhin mit Muskelpower ziehen.............zum Glück gibt es in meiner Gegend weniger Gebirgspässe😄

    Gruß von der Ostsee

  • Erstmal meinen Respekt: Absolut geniales Teil.

    Steckt viel mehr drin, als man im ersten Moment vermutet.


    Und dann lese ich das:

    Battery

    The battery is assembled out of 160 individual 18650 cell, each with an capacity of 3500mAh at 3.7V. The cells are arranged in a 10s16p configuration providing 36V nominal with 560Ah. Charging and discharging is controlled by an 10S 35A BMS

    Wow!

    Das Teil hat ja mal RICHTGI Power. 10s16p! =O

    Und wir dachten früher, wir wären mit 6s4p schon gut unterwegs im Modellbau ^^

    Wie weit kommt man in normalem Gelände (sagen wir Mittelgebirgsausläufer) da mit den 560Ah?

    Das sind dann aber auch mal eben 8kg an 18650gern.... und rund 1000€ nur für die Batterieen.

    Zumindest bei normalen Abnahmemengen.

    Zusammen mit der sensorgesteuerten Antriebsregelung ein wirklich interessantes Paket!

    Das wirkt allerdings nicht mehr "nur" wie ein "einmal-Projekt", sondern eher wie ein Prototyp vor der (Klein)serienfertigung. :/ :thumbup:

  • Danke Walkabout für die aufwändige Produktbeschreibung. Für Leute die sich für Produktentwicklungen und Technik interessieren sehr interessant.

    Fragen:

    - Die beiden Pull-Sensoren arbeiten unabhängig voneinander und steuern dann die Motorleistung an? Wird das auch kalibriert, so dass die Leistungsabgabe identisch ist, trotz 2 x unabhängigen Steuerungen, oder ist das unwichtig?

    - Im Direct mode gibt es keine Verzögerung. Kann es dann vorkommen dass der Wagen den Wanderer anschiebt?

    - Die Zeitverzögerung im Cruise Mode lässt sich auch einstellen nehme ich an. Hast Du das so konfiguriert (Sekunden), dass es auf Dein Gehverhalten abgestimmt ist?

    --

    Mir hat das Gerät auch neue Ideen gegeben. Ich jogge total gerne, und das könnte man auch wieder mit dem Wagen und Biwakieren verbinden. Vielleicht mal von Campingplatz zu Campingplatz laufen über mehrere Tage. 20 km/Tag o. mehr sind ja kein Thema mit dem Teil. Beim sportlichen Laufen, darf das Gerät den Läufer natürlich überhaupt nicht im physiologischen Bewegungsablauf stören.

    Danke u. weiterhin viel Erfolg beim Tüfteln.

  • Levi Jop, alles selbst verbastelt 8)

    Das Ganze ist als Idee beim Wandern mit 2 rädrigem Wanderwagen entstanden, deshalb ist es auch 2 rädriger Wanderwagen geworden 8o.

    CliffHanger 8kg für den Akku kommt ungefähr hin. War erst bei der Hälfte an Zellen aber damit war die angepeilte Reichweite im schwiergem Gelände nicht gegeben. Also musste ich noch mal nachlegen. Das war ne Woche Umbauarbeit und tat auch noch mal weh im Geldbeutel....

    Der Akku ist übrigens in der Bodenplatte verbaut, also da wo die Wasserflaschen drunter hängen. In dem Bild mit den Flaschen ist noch die 80 Zellen version zu sehen.

    Gironimo Die Sensoren werden nach jedem Einschalten calibriert und im "Cruise" mode alle 10 Sekunden gegeneinander abgeglichen.

    Im "Direct" mode sind beide Sensoren gewollt unabhängig und damit auch die Leistungsabgabe der Motoren unterschiedlich.

    Das schieben zu vermeiden ist die größte Schwierigkeit bei dem Projekt. Dazu müssen die Parameter der PID regler gut angepasst werden um eine Überregulierung zu verhindern. Zusätzlich gibt es noch harte Abschaltschwellen die sofort die Motorleistung auf 0 setzen und die elektronische Bremse auf 100% setzen. Das ruckt zwar deutlich ist aber besser als geschoben werden.

    Es lassen sich alle relevanten Paramter über die Handy App einstellen und persistent im Microcontroller ablegen. Die Zeit für das Averaging ist ein Kompromiss aus so kurz wie möglich um eine zeitnahe Reaktion auf Veränderungen zu haben und so lang wie nötig um die Schwingungen raus zu mitteln. 3 Sekunden haben sich als guter Wert herausgestellt.

    Don't Panic

  • Das war ne Woche Umbauarbeit und tat auch noch mal weh im Geldbeutel....

    Was hat das Projekt dich denn in etwa für Material und Produktion gekostet? Wieviel Zeit hast du für diesen Luxusmotorkarren denn aufgebracht?

    Es lassen sich alle relevanten Paramter über die Handy App einstellen und persistent im Microcontroller ablegen.

    Hast du ne Internetseite bzw. nen Git zu diesem Projekt gebastelt?


    Auf jeden Fall ein sehr krasses Gefährt. Respekt 8):thumbup:

  • Na bei so einem Projekt darfst du Einzelheiten nicht aufrechnen sonst kriegst du Ärger mit dem Finanzvorstand 😜

    Aber grob abschätzen kannst es selber wenn du dir die Akkupreise anschaust. Die beiden Räder waren der nächste große Posten mit ungefähr der Hälfte der Akkukosten.

    Dann verdoppelst du das Ganze für den ganzen Kleinkram, Fehlkäufe, Lehrgeld und Werkzeuge....

    An zeit aind gut 1,5 Jahre basteln da rein geflossen. Aber das natürlich nicht am Stück sonder meist an den Wochenenden und nach Feierabend das eine oder andere Stündchen.

    Am Aufwendigsten waren aber die Testläufe zum Einstellen und experimentieren mit den Reglern. da hatte ich ursprünglich ganz andere Vorstellungen als sich hinterher als Sinnvoll rausgestellt haben...

    Das ist aber ein Fortlaufender Prozess, auf meiner jetzigen Tour hab ich wieder viele Ideen für Verbesserungen bekommen...

    Eine Webseite dazu gibt es nicht.

    Don't Panic

  • Na bei so einem Projekt darfst du Einzelheiten nicht aufrechnen sonst kriegst du Ärger mit dem Finanzvorstand 😜

    Ja das stimmt auch wieder ;)

    An zeit aind gut 1,5 Jahre basteln da rein geflossen. Aber das natürlich nicht am Stück sonder meist an den Wochenenden und nach Feierabend das eine oder andere Stündchen.

    Dann lag ich nicht so weit daneben mit meiner Schätzung. Ich dachte an so etwa 2 Jahre.

    Das ist aber ein Fortlaufender Prozess, auf meiner jetzigen Tour hab ich wieder viele Ideen für Verbesserungen bekommen...

    Ich wünsche dir das du es genau so hinbekommtst wie du dir es vorstellst. Viel Erfolg! 😎👍

Jetzt mitmachen!

Du hast noch kein Benutzerkonto auf unserer Seite? Registriere dich kostenlos und nimm an unserer Community teil!